服务热线
:(0591)87986605
帮助
|
微信
升学掌中宝
院校
专业
文章
直播
计划
搜索
清华大学
北京大学
厦门大学
南京大学
网站首页
大学
找大学
新高考
历年分数
招生计划
专业
查专业
专业满意度
专业推荐
专业百科
志愿
咨询会
院校访谈
填报填报
考试大纲
直播
全部直播
志愿填报
试卷中心
夏季高考
学习干货
高考试卷
当前位置:
福建升学信息平台
>
高考
> 文章内容
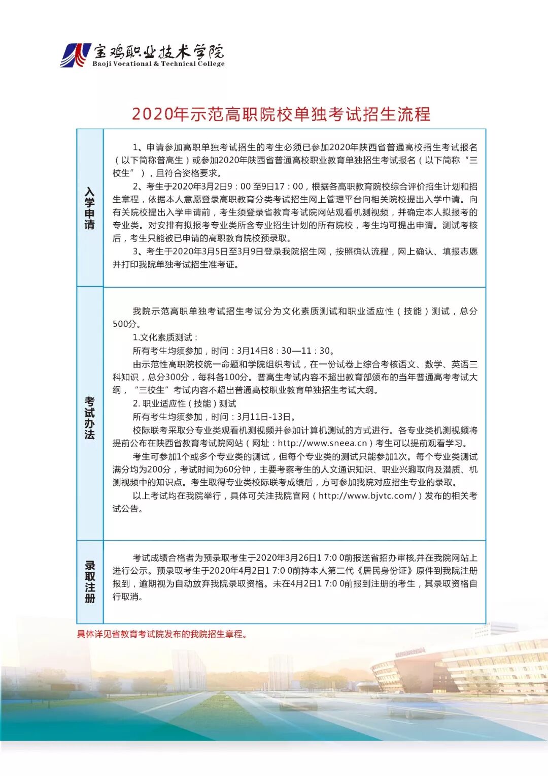
宝鸡职业技术学院2020年示范高职院校单独考试招生简章
最后更新时间:2020-02-19 18:15:25
福建考生2021年上福大、福师大、厦门医学院怎么选专业?
2026年福建高考录取照顾资格须于2月9日前申报
2026年福建省普通高校招生播音与主持类专业省级统一考试温馨提醒
2026年福建省普通高校招生音乐类专业省级统一考试面试温馨提醒
2026年福建高考艺术类统考时间定了!
2026年福建高考体检时间定了!
定了!2026年福建高考体育统考11月17日开始!
2026年福建高考报名时间定了!
2026年福建高职分类交流群
福建省2025年普通高考录取控制分数线公布
福建省2025年普通高考成绩公布通告
福建省2025年普通高考成绩公布通告
福建省2025年6月高中阶段学考温馨提醒